HOTLINE:
0898-08980898
网站首页
关于我们
产品中心
新闻资讯
店面展示
加盟问答
人才招聘
联系我们
客户留言
PRODUCT
产品中心
当前位置:
首页
>
产品中心
>
第一系列
第一系列
第二系列
第三系列
第四系列
第五系列
第六系列
三星Exynos 2700突然曝光:10核架构+低频GPU跑
广西柳州格瑞米申请高速公路隧道口用太阳能光伏支架专利具有较好
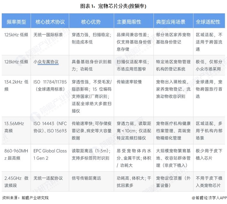
2025年中国宠物芯片行业技术分析:以“皮下植入RFID芯片
2026年酒吧低频噪音治理:专业品牌选择与推荐
【动态信息】“互联网+AI”赋能食品安全监管筑牢节前安全防线
快手欲“圈”住低频刚需:利润飙升与增长焦虑之下“老铁经济”故
宏宇泰科技申请机载设备用高低频浮动接触件专利高频和低频接触件
北极星智能电网在线
【行业前瞻】2026-2031年全球及中国宠物芯片行业发展分
首页
上一页
1
2
3
4
5
下一页
末页
联系我们
Contact us
SERVICE TIME:08:30-18:30
0898-08980898
地址:海南省海口市
手机:15266668888
友情链接:
Copyright © 2012-2018 某某餐饮 版权所有 非商用版本 ICP备案编号:
琼ICP备xxxxxxxx号
分享到:
友情链接
尊龙人生就是博!游戏平台
尊龙人生就是博!游戏平台
kb88凯时国际
凯发k8官方网址
凯发app官方网站
k8凯发(china)天生赢家·一触即发
利来国际电子平台
K8凯发旗舰厅
尊龙凯时人生就是app
开云(中国)Kaiyun·官方网站
www.d88.com集团官网
凯时官网联系方式
凯发娱乐k8
k8凯发注册
ag凯发平台
太阳集团网址首页登录
k8凯发ag旗舰
凯发k8旗舰厅真人版下载
k8凯发ag旗舰
凯发k8娱乐现金赌场